Tikz ablaufplan code (zwei for-schleifen ineinander) Thema ist als GELÖST markiert

Tabellen und Grafiken erstellen und anordnen


basti-fantasti-48
Forum-Century
Forum-Century
Beiträge: 214
Registriert: So 4. Apr 2021, 14:27

Tikz ablaufplan code (zwei for-schleifen ineinander)

Beitrag von basti-fantasti-48 »

Hallo ich möchte in latex (tikz) software code in einem Ablaufplan angeben.
Es handelt sich um 2 for- Schleifen. Erste Schleife liest 5 wörter ein. und die innere schleife zählt die Zeichen. Wie zeichnet man das?
\documentclass[
  11pt,					% Schriftgröße
  paper=a4,
  DIV=13,				% Seitenlayout (Satzspiegel)
  parskip=half,			% Abstand zwischen Absätzen
  %twoside,				% Doppelseitig
  %openright,			% neues Kapitel rechts
%  cleardoublepage,
  bibtotoc,				% Literaturverzeichis in Inhaltsverzeichnis
  headsepline,			% Kopfzeilentrennlinie
  headings,	
%  draft,				% Korrekturfassung
  ]{scrreprt}		% scrartcl	

% Eingabecodierung
\usepackage[utf8]{inputenc}

% Schriftcodierung
\usepackage[T1]{fontenc}

% Sprachraum
\usepackage[ngerman]{babel}

% Blindtext
\usepackage{blindtext}
 
% Schrifteinstellungen
\usepackage{lmodern} 		% Vektorschrift
\renewcommand{\familydefault}{\sfdefault} % Serifenlose Schrift
\usepackage{sansmath}  	% Mathe-Schrift ohne Serifen
\sansmath 							% aktiviert serifenlose Matheschrift
\usepackage{microtype}	% harmonische Typenverteilung
%\usepackage{hyperref}

% Literatur einbinden
\usepackage{csquotes}	% Steuerung der Anführungszeichen
\usepackage[
  backend=biber,			% Sortier-Compiler
  style=numeric-comp,	% Zitationsstil
  block=ragged,
  ]{biblatex}

\addbibresource{ref/Bibliothek.bib}

\usepackage{booktabs}

% Mathemodus
\usepackage{amsmath,amssymb}

% Trennung
\hyphenation{Crash-zo-ne}

% Bilder einbinden
\usepackage{graphicx}
\graphicspath{{bilder/}}
\usepackage{svg}

% Kopf- und Fußzeile
\usepackage[headsepline,automark]{scrlayer-scrpage}
\clearpairofpagestyles
\ihead{\rightmark}
\cfoot{\pagemark}
\renewcommand*\chaptermarkformat{}
\renewcommand*\chapterpagestyle{scrheadings}

%Nummerierung durchgehend im gesamten Dokument
\usepackage{chngcntr}% Nummerierung ohne Kapitel 
\counterwithout{equation}{section} 
\counterwithout{equation}{chapter}
\counterwithout{figure}{section}
\counterwithout{figure}{chapter}
\counterwithout{table}{section}
\counterwithout{table}{chapter}

%für ltspice scopes
\usepackage{pgfkeys}
\usepackage{tikz}
\usepackage{tikz}
\usetikzlibrary{shapes.geometric, arrows}

\tikzstyle{startstop} = [rectangle, rounded corners, 
minimum width=3cm, 
minimum height=1cm,
text centered, 
draw=black, 
fill=red!30]

\tikzstyle{io} = [trapezium, 
trapezium stretches=true, % A later addition
trapezium left angle=70, 
trapezium right angle=110, 
minimum width=3cm, 
minimum height=1cm, text centered, 
draw=black, fill=blue!30]

\tikzstyle{process} = [rectangle, 
minimum width=3cm, 
minimum height=1cm, 
text centered, 
text width=3cm, 
draw=black, 
fill=orange!30]

\tikzstyle{decision} = [diamond, 
minimum width=3cm, 
minimum height=1cm, 
text centered, 
draw=black, 
fill=green!30]
\tikzstyle{arrow} = [thick,->,>=stealth]
\usepackage{pgfplots}\pgfplotsset{compat=newest}
\usetikzlibrary{arrows.meta,positioning,calc}

\begin{document}
\begin{tikzpicture}[node distance=2cm]
	
	\node (start) [startstop] {Start};
	\node (in1) [io, below of=start] {Einlesen der Daten};
	\node (pro1) [process, below of=in1] {Process 1};
	\node (dec1) [decision, below of=pro1, yshift=-0.5cm] {Decision 1};
	
	\node (pro2a) [process, below of=dec1, yshift=-0.5cm] {Process 2a
		text text text text
		text text text 
		text text text};
	
	\node (pro2b) [process, right of=dec1, xshift=2cm] {Process 2b};
	\node (out1) [io, below of=pro2a] {Output};
	\node (stop) [startstop, below of=out1] {Stop};
	
	\draw [arrow] (start) -- (in1);
	\draw [arrow] (in1) -- (pro1);
	\draw [arrow] (pro1) -- (dec1);
	\draw [arrow] (dec1) -- node[anchor=east] {yes} (pro2a);
	\draw [arrow] (dec1) -- node[anchor=south] {no} (pro2b);
	\draw [arrow] (pro2b) |- (pro1);
	\draw [arrow] (pro2a) -- (out1);
	\draw [arrow] (out1) -- (stop);
	
\end{tikzpicture}
\end{document}
Ausgehend von https://de.overleaf.com/learn/latex/LaTeX_Graphics_using_TikZ%3A_A_Tutorial_for_Beginners_(Part_3)%E2%80%94Creating_Flowcharts

Benutzeravatar
Stefan Kottwitz
Admin
Admin
Beiträge: 2777
Registriert: Di 8. Jul 2008, 00:39
Kontaktdaten:

Re: Tikz ablaufplan code (zwei for-schleifen ineinander)

Beitrag von Stefan Kottwitz »

Hier ist vllt. nicht ganz klar, was gemeint ist, hier sind auch keine for-Schleifen. Ich vermute mal, es ist gar nicht LaTeX- oder TikZ-bezogen sondern eine gestalterische Frage. Dann kann das hier helfen: Flowchart of Nested for loop.

Stefan

basti-fantasti-48
Forum-Century
Forum-Century
Beiträge: 214
Registriert: So 4. Apr 2021, 14:27

Re: Tikz ablaufplan code (zwei for-schleifen ineinander)

Beitrag von basti-fantasti-48 »

genau danke sowas meinte ich ja

aber hierzu den Latex Text wie man sowas umsetzt einfach 2 for schleifen ineinander aber meine frage ist schon nach dem tex Code. Mein Ablaufplan hat keine relevanz ist nur als platzhalter

basti-fantasti-48
Forum-Century
Forum-Century
Beiträge: 214
Registriert: So 4. Apr 2021, 14:27

Re: Tikz ablaufplan code (zwei for-schleifen ineinander)

Beitrag von basti-fantasti-48 »

quasi iwelche 2 for schleifen beispielhaft den code

Benutzeravatar
Stefan Kottwitz
Admin
Admin
Beiträge: 2777
Registriert: Di 8. Jul 2008, 00:39
Kontaktdaten:

Re: Tikz ablaufplan code (zwei for-schleifen ineinander)

Beitrag von Stefan Kottwitz »

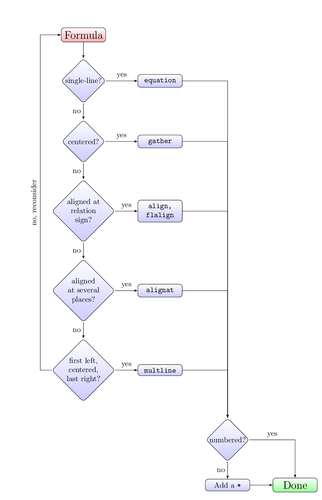
Das Erstellen ganzer Diagramme übersteigt vllt. die Zeit spontaner Leser hier im Forum, vielleicht versuche schonmal, wie weit Du kommst, und poste es hier. Hier ist ein Flowchart-Beispiel, was ich für das LaTeX Cookbook gemacht habe: latex-cookbook.net/math-flowchart
\documentclass[border=20pt]{standalone}
\usepackage[a4paper,vmargin=3cm]{geometry}
\usepackage{tikz}
\usetikzlibrary{matrix,calc,shapes}
\tikzset{
  treenode/.style = {shape=rectangle, rounded corners,
                     draw, anchor=center,
                     text width=5em, align=center,
                     top color=white, bottom color=blue!20,
                     inner sep=1ex},
  decision/.style = {treenode, diamond, inner sep=0pt},
  root/.style     = {treenode, font=\Large, bottom color=red!30},
  env/.style      = {treenode, font=\ttfamily\normalsize},
  finish/.style   = {root, bottom color=green!40},
  dummy/.style    = {circle,draw}
}
\newcommand{\yes}{edge node [above] {yes}}
\newcommand{\no}{edge  node [left]  {no}}
\begin{document}
\begin{tikzpicture}[-latex]
  \matrix (chart)
    [
      matrix of nodes,
      column sep      = 3em,
      row sep         = 5ex,
      column 1/.style = {nodes={decision}},
      column 2/.style = {nodes={env}}
    ]
    {
      |[root]| Formula           &                \\
      single-line?               & equation       \\
      centered?                  & gather         \\
      aligned at relation sign?  & align, flalign \\
      aligned at several places? & alignat        \\
      first left, centered,
        last right?              & multline       \\
      & & |[decision]| numbered? \\
      & & |[treenode]| Add a \texttt{*} & |[finish]| Done \\
    };
  \draw
    (chart-1-1) edge (chart-2-1)
    \foreach \x/\y in {2/3, 3/4, 4/5, 5/6} {
      (chart-\x-1) \no (chart-\y-1) }
    \foreach \x in {2,...,6} {
       (chart-\x-1) \yes (chart-\x-2) }
   (chart-7-3) \no  (chart-8-3)
   (chart-8-3) edge (chart-8-4);
 \draw
   (chart-6-1) -- +(-2,0) |- (chart-1-1)
     node[near start,sloped,above] {no, reconsider};
  \foreach \x in {2,...,6} {
   \draw (chart-\x-2) -| (chart-7-3);}
 \draw   (chart-7-3)  -| (chart-8-4)
   node[near start,above] {yes}; 
\end{tikzpicture}
\end{document}
math-flowchart.png
Das könnte man auch als Ausgangspunkt nehmen und anpassen. Oder halt das von Overleaf. Das hier ist halt ein anderer Ansatz, mit einer Matrix. Vmtl. aber zu kompliziert aufgesetzt.

Stefan

PS: Übrigens ist das Buch ist gerade diesen Monat in erweiterter Auflage erschienen. ;-)

Antworten